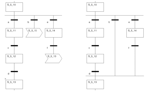
Sequence Jump
A sequence jump is a special type of alternative branch that can be used to skip several steps of a sequence.
A sequence jump can be made with jumps or with links.
Sequence jump:

If... |
Then |
|---|---|
If transition condition |
then a sequence is run from |
If transition condition |
then a jump is made from |
If transition condition |
then a sequence is run from |
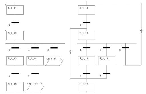
Sequence Loop
A sequence loop is a special type of alternative branch with which one or more branches lead back to a previous step.
A sequence loop can be made with jumps or with links.
Sequence loop:

If... |
Then |
|---|---|
If transition condition |
then a sequence runs from |
If transition condition |
then a sequence runs from |
If transition condition |
then a sequence runs from |
If transition condition |
then a jump is made from |
The loop from |
|
If transition conditions |
then a jump is made from |
The loop from |
|
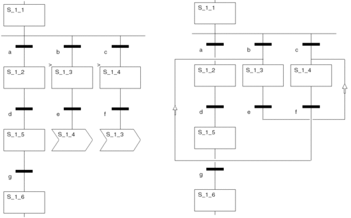
Infinite sequence loops are not permitted within an alternative sequence.
Infinite sequence loops:

If... |
Then |
|---|---|
If transition condition |
then a sequence runs from |
If transition condition |
then a jump is made to |
If transition condition |
then a jump is made to |
The loop from |
|

