Introduction
According to IEC 61131-3, a parallel branch must always be terminated with a parallel merge. The number of parallel branches must not coincide with the number of parallel merges however.
Greater Amount of Merges
String with 1 Parallel Branch and 2 Parallel Merges:

If... |
Then |
|---|---|
If transition condition |
then a sequence runs to |
If steps |
then the strings run independently of one another. |
If transition condition |
then a sequence runs to |
If steps |
then the parallel string is departed. |
Greater Amount of Branches
String with 2 Parallel Branches and 1 Parallel Merge:

If... |
Then |
|---|---|
If transition condition |
then a sequence runs to |
If steps |
then the strings run independently of one another. |
If transition condition |
then a sequence runs to |
If steps |
then the strings run independently of one another. |
If steps |
then the parallel string is departed. |
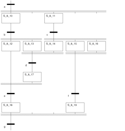
Nested Parallel Strings
Nested Parallel Strings:

If... |
Then |
|---|---|
If transition condition |
then a sequence runs to |
If transition condition |
then a sequence runs to |
If transition condition |
then a sequence runs to |
If steps |
then a sequence runs to |
If steps |
then a sequence runs to |
... |
... |

