Introduction
The ability to jump into a parallel string or out of a parallel string can be enabled optionally with multi-token
Extra tokens are generated in all cases.
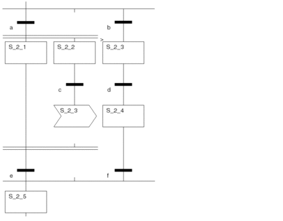
Jump out of a Parallel String
Jump out of a Parallel String:

If... |
Then |
||
If the transition condition |
then a sequence runs
to |
||
If steps |
then the strings run independently of one another. |
||
If the transition condition |
then a jump is made
to |
||
A second token is created
by the jump out of the parallel string. Both tokens are running parallel
to one another, i.e. |
|||
Token 1 (S_2_1) |
Token 2 (S_2_3) |
||
If... |
Then |
If... |
Then |
If the transition condition |
then a sequence runs to |
If transition condition |
then a sequence runs to |
If transition condition |
then a sequence runs to |
||
If If |
|||
Jump Between Two Branches of a Parallel String
Jump Between Two Branches of a Parallel String:

If... |
Then |
||
If the transition condition |
then a sequence runs
to |
||
If steps |
then the strings run independently of one another. |
||
If transition condition |
then a sequence runs
to |
||
If the transition condition |
then a jump is made
to |
||
A second token is created
by the jump out of a branch string. Both tokens are running parallel
to one another, i.e. |
|||
Token 1 (S_4_3) |
Token 2 (S_4_1) |
||
If... |
Then |
If... |
Then |
Step |
Step |
||
If transition condition |
then a sequence runs to |
||
If step If step In both
cases, true transition condition |
|||
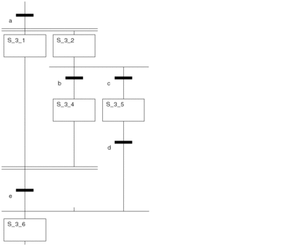
Leaving a Parallel String with an Alternative Branch
Leaving a Parallel String with an Alternative Branch:

If... |
Then |
||
If the transition condition |
then a sequence runs
to |
||
If steps |
then the strings run independently of one another. |
||
If transition condition |
then a sequence runs
to |
||
A second token is created
by the sequence running on the alternative branch out of the parallel
string. Both tokens are running parallel to one another, i.e. |
|||
Token 1 (S_3_1) |
Token 2 (S_3_5) |
||
If... |
Then |
If... |
Then |
Since |
If transition condition |
then a sequence runs to |
|
If transition condition |
|||
If the transition condition then a sequence runs to |
|||
If transition condition |
then a sequence runs to |
||
Since If (Merging
the two tokens can also be done in |
|||

