Introduction
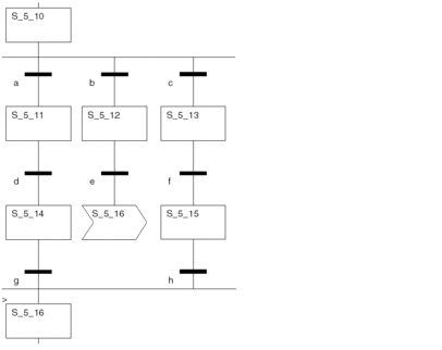
The alternative branch offers the possibility to program branches conditionally in the control flow of the SFC structure.
With alternative branches, as many transitions follow a step under the horizontal line as there are different processes.
All alternative branches are run together into a single branch again with alternative joints or Jumps where they are processed further.
Example of an Alternative Sequence
Example of an Alternative Sequence

Properties of an Alternative Sequence
The properties of an alternative sequence mainly depend on whether the sequence control is operating in single token or multi-token mode.
See
Properties of an Alternative Sequence in Single Token
Properties of an Alternative Sequence in Multi Token

